杰克股份获得实用新型专利授权:“一种封闭式针杆防油结构及缝纫机”
作者:小微
发表于:2025年05月30日
浏览量:62819

图片来源于网络,如有侵权,请联系删除
证券之星消息,根据天眼查APP数据显示杰克股份(603337)新获得一项实用新型专利授权,专利名为“一种封闭式针杆防油结构及缝纫机”,专利申请号为CN202421982605.0,授权日为2025年5月30日。
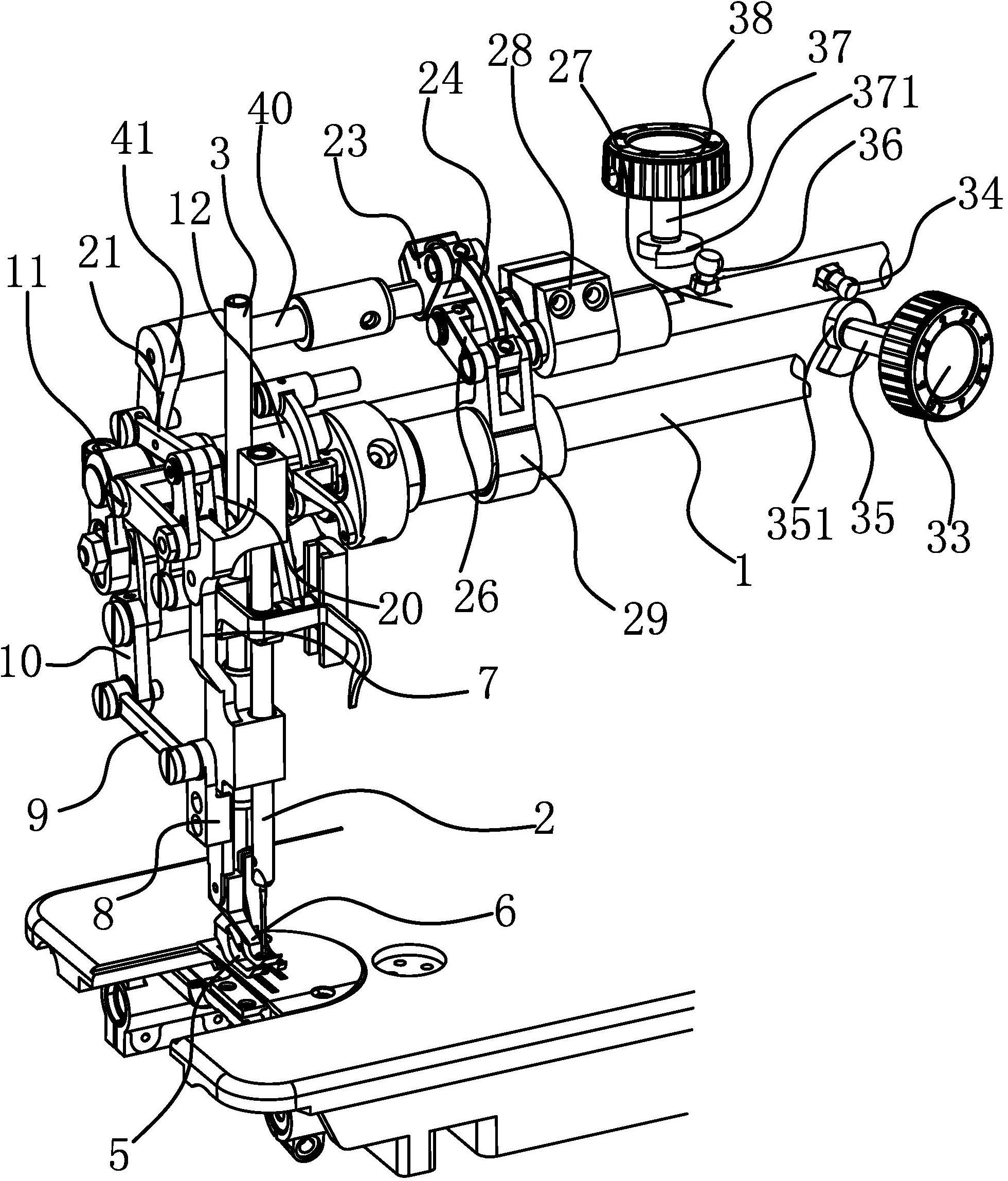
专利摘要:本实用新型公开了缝纫机技术领域的一种封闭式针杆防油结构及缝纫机,包括机壳;下衬套,下衬套安装在机壳上,且下衬套的内圆周面上成型有储脂凹槽;针杆,针杆能够轴向移动的穿设在下衬套内,且储脂凹槽的径向尺寸大于针杆的径向尺寸;上油封,上油封套设在下衬套上,且上油封的底端与下衬套的顶端固定连接,上油封的顶端与针杆密封连接;下油封,下油封套设在下衬套上,且下油封的顶端与下衬套的底端固定连接,下油封的底端与针杆密封连接。本实用新型不仅起到针杆润滑作用,还可以防止机头内部的润滑油渗出,具有防卡线毛及防尘效果,以及结构简单,安装方便,便于维护的优点。

图片来源于网络,如有侵权,请联系删除
今年以来杰克股份新获得专利授权34个,较去年同期增加了6.25%。结合公司2024年年报财务数据,2024年公司在研发方面投入了4.88亿元,同比增23.67%。
数据来源:天眼查APP
以上内容为证券之星据公开信息整理,由AI算法生成(网信算备310104345710301240019号),不构成投资建议。
