圣邦股份公布国际专利申请:“低边开关驱动电路和低边驱动芯片”
作者:小微
发表于:2026年02月28日
浏览量:62897

图片来源于网络,如有侵权,请联系删除
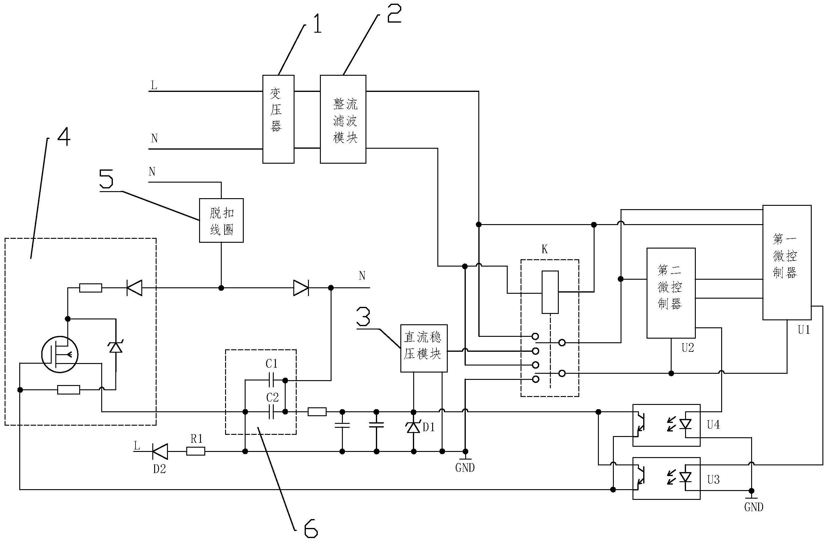
证券之星消息,根据企查查数据显示圣邦股份(300661)公布了一项国际专利申请,专利名为“低边开关驱动电路和低边驱动芯片”,专利申请号为PCT/CN2025/097987,国际公布日为2026年2月26日。
专利详情如下:

图片来源于网络,如有侵权,请联系删除
图片来源:世界知识产权组织(WIPO)

图片来源于网络,如有侵权,请联系删除
今年以来圣邦股份已公布的国际专利申请6个,较去年同期增加了200%。结合公司2025年中报财务数据,2025上半年公司在研发方面投入了5.08亿元,同比增21.54%。
数据来源:企查查
以上内容为证券之星据公开信息整理,由AI算法生成(网信算备310104345710301240019号),不构成投资建议。
